رئیس دانشگاه جامع علمی کاربردی استان آذربایجان شرقی: ارسال دانشنامه دانشآموختگان علمی کاربردی به صورت پستی انجام می شود
رئیس دانشگاه جامع علمی کاربردی استان آذربایجان شرقی از اجرایی شدن طرح ارسال پستی دانشنامه دانشآموختگان این دانشگاه خبر داد.
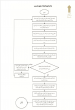
به گزارش روابط عمومی دانشگاه جامع علمی کاربردی استان آذربایجان شرقی، دکتر اصغر عابدزاده با اعلام این خبر افزود: در راستای ارائه خدمات مطلوب به دانشآموختگان، تحویل دانشنامه بدون مراجعه حضوری به واحدهای استانی از طریق دفاتر پستی دولتی سراسر استان انجام می شود.
رئیس دانشگاه جامع علمی کاربردی استان آذربایجان شرقی در ادامه اظهار داشت: بر این اساس، شخص دانشآموخته و یا وکیل قانونی وی میبایست با در دست داشتن مدارک مورد نیاز به یکی از دفاتر پستی دولتی سراسر استان که آدرس آنها در پرتال اطلاع رسانی دانشگاه جامع علمی کاربردی در بخش اداره کل خدمات آموزشی درج شده است مراجعه نموده و پس از ارائه مستندات لازم و درج آدرس دقیق واحد استان محل تحصیل و آدرس محل سکونت، دانشنامه پایان تحصیلات خود را به صورت پستی دریافت کند.
دکتر عابدزاده یادآور شد: این طرح در راستای خدمات رسانی مطلوب و کاهش هزینه های مراجعه حضوری دانش آموختگان به خصوص افراد غیر بومی، به واحد استانی دانشگاه جامع علمی کاربردی محل تحصیل و هم چنین اصلاح فرآیندها و تسهیل دسترسی دانشآموختگان این دانشگاه به دانشنامه پایان تحصیلات طراحی و اجرا شده است.
ارسال پستی دانشنامه دانش آموختگان
شیوه نامه اجرایی ارسال پستی دانشنامه دانشآموختگان
چک لیست مدارک مورد نیاز دریافت دانشنامه
چک لیست مدارک مورد نیاز دریافت دانشنامه المثنی
کاربرگ استشهاد محلی با تائید دفاتر اسناد رسمی
آدرس پستی واحدهای استانی دانشگاه جامع علمی کاربردی
